近日,我校第一临床医学院本科生团队在英国感染协会官方期刊《感染杂志(Journal of Infection)》(中科院1区TOP,IF=38.637),在线发表了题为《血液转录组分析揭示了严重COVID-19和系统性红斑狼疮之间的串扰(Blood Transcriptome Analysis Revealed the Crosstalk Between Severe COVID-19 and Systemic Lupus Erythematosus)》的研究成果。该院2018级临床医学(“5+3”一体化)专业本科生张宁、2022级临床医学专业本科生孟若刚为共同第一作者,基础医学院副教授杜忆南为通讯作者,我校为第一作者单位。该院2018级杨飞翔、2021级徐志豪和2022级吴正阳三位同学参与发表。
系统性红斑狼疮作为一种累及多脏器的自身免疫性疾病,在近期一些文献报道中显示,系统性红斑狼疮患者可能拥有更高的严重COVID-19风险,并且COVID-19患者也拥有较高的系统性红斑狼疮风险。严重COVID-19和系统性红斑狼疮似乎有很强的联系,然而其潜在的分子机制并不清楚。

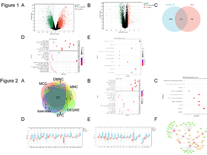
该研究通过分析严重COVID-19患者与系统性红斑狼疮患者的血液转录组数据,筛选出了272个共同的差异表达基因,进一步研究鉴定出了17个关键的差异表达基因,并建立了转录因子-miRNA-关键基因调控网络。这些基因大多受干扰素诱导,并参与调控先天免疫反应。该研究揭示了严重COVID-19与系统性红斑狼疮之间的潜在机制和关键的生物标志物,表明干扰素相关基因可能是严重COVID-19与系统性红斑狼疮共患病的关键调控因子,这为研究COVID-19和SLE提供了新的见解,有助于疾病的精确诊断和治疗。
本研究所有作者均为第一临床医学院“新星计划”团队培育工程中MITUS科研团队的本科生。不久前,该团队的“基础-临床学科交叉研究与创新育人模式”也受到了《科学》杂志与《中国科学报》的关注和报道。据了解,该院深入开展“新星计划”系列创新创业培育工程,选拔孵化潜力较大、表现突出的本科生科研团队开展有计划、有支持、有保障的培育,为本科生开展创新创业活动提供更多渠道。
据悉,《感染杂志》于1997年创刊,是英国感染协会官方杂志,目前被包括SCIE在内的多个数据库收录。(第一临床医学院 王俊 夏紫薇)
原文链接:https://www.journalofinfection.com/article/S0163-4453(23)00080-4/fulltext